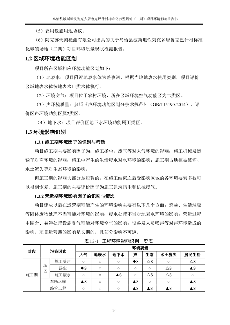
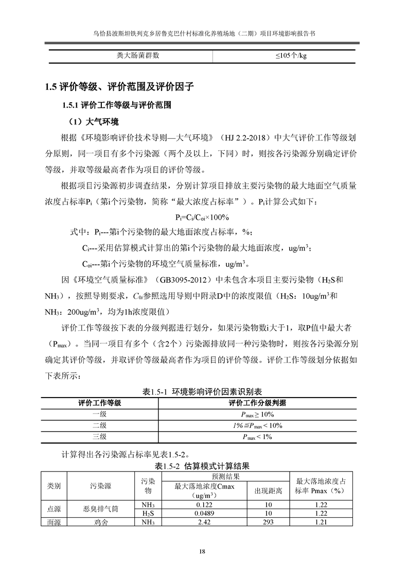
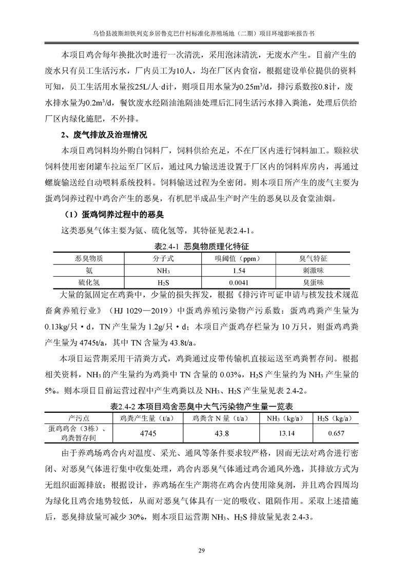
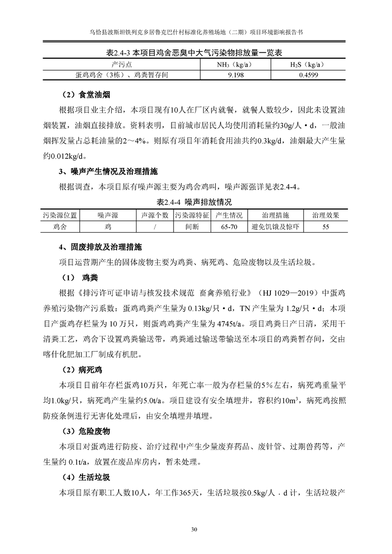
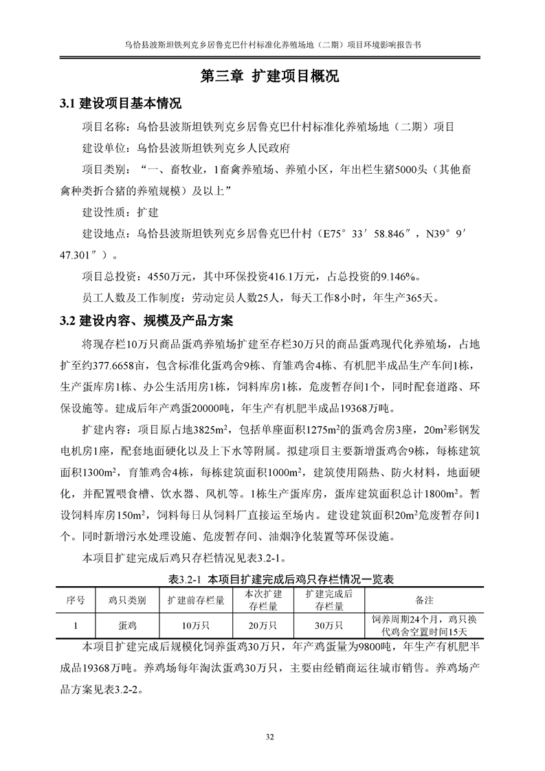
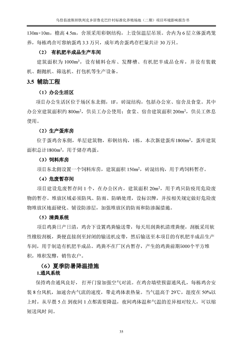
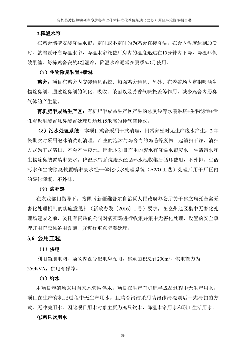
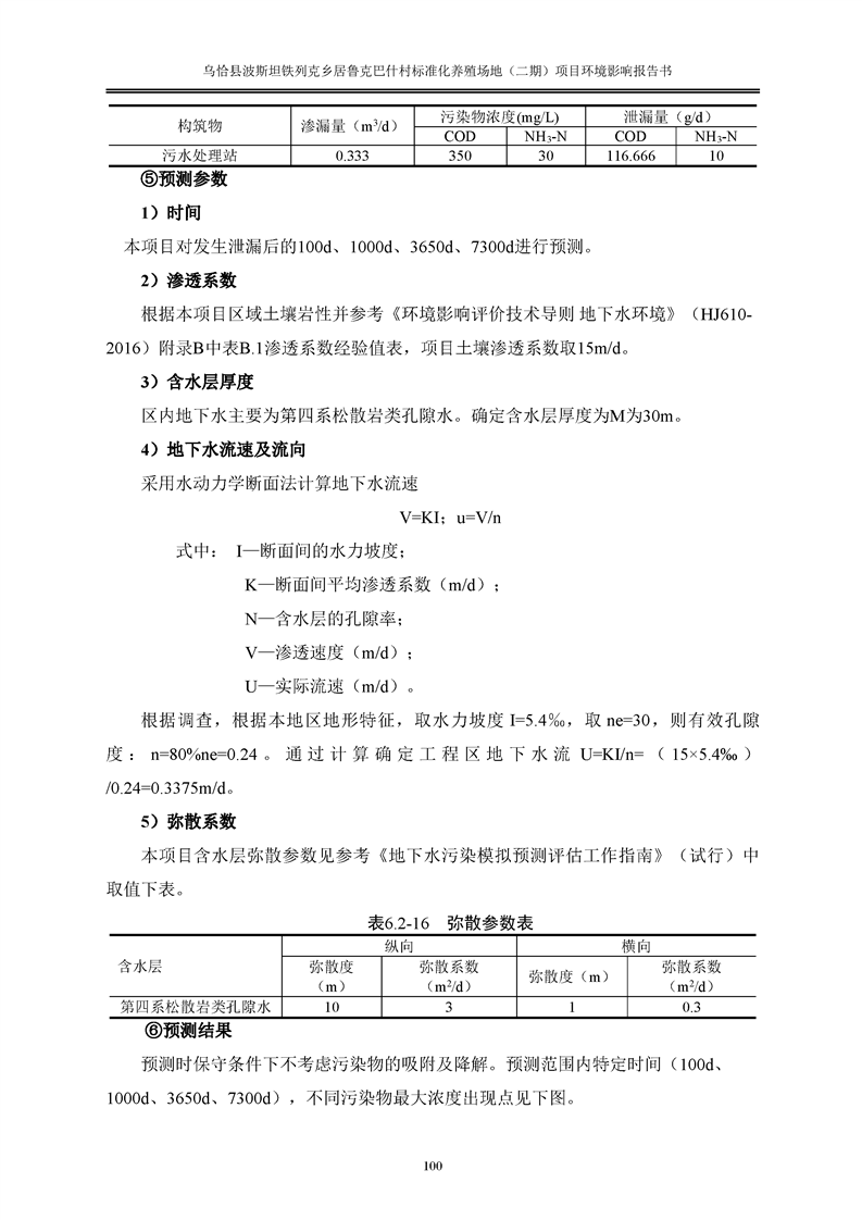
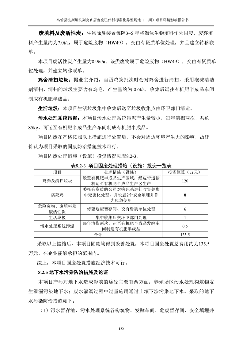
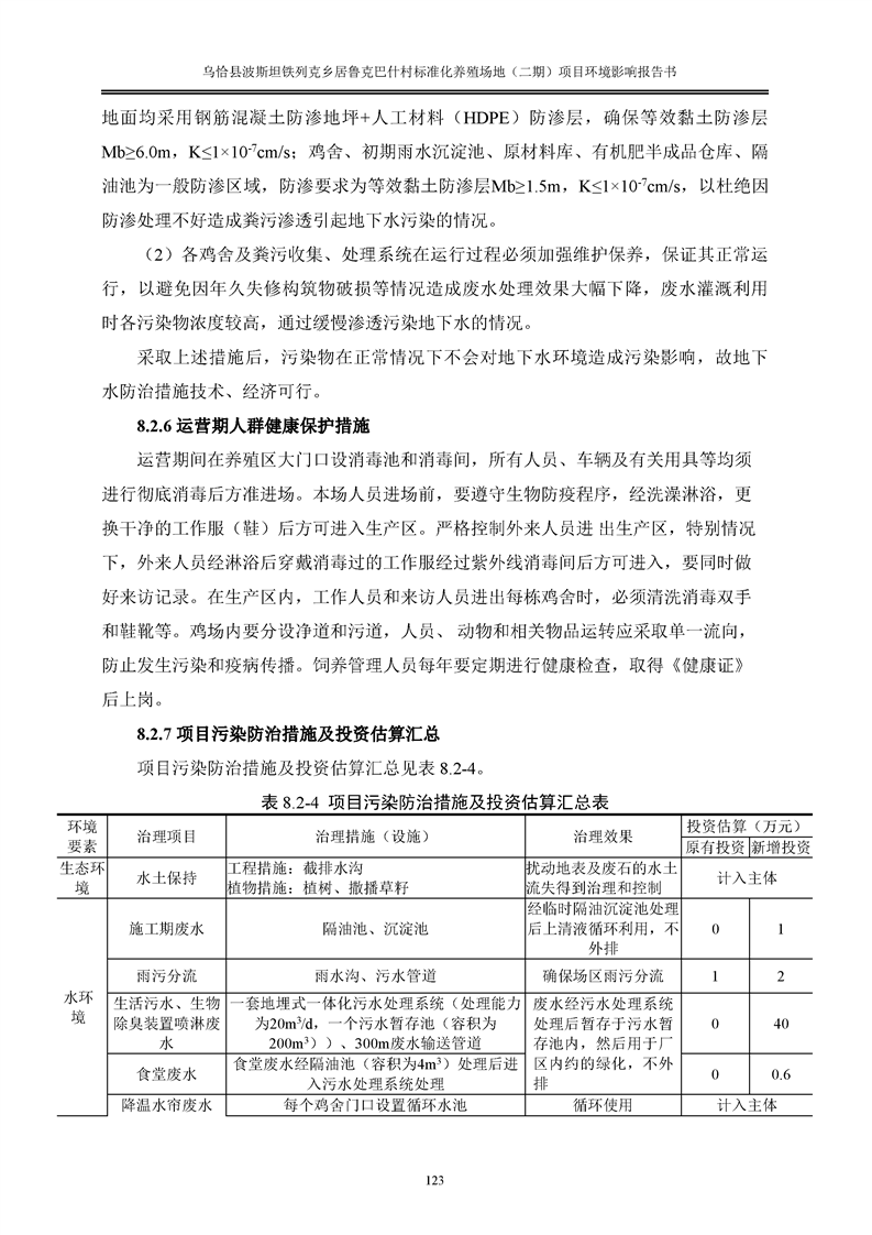
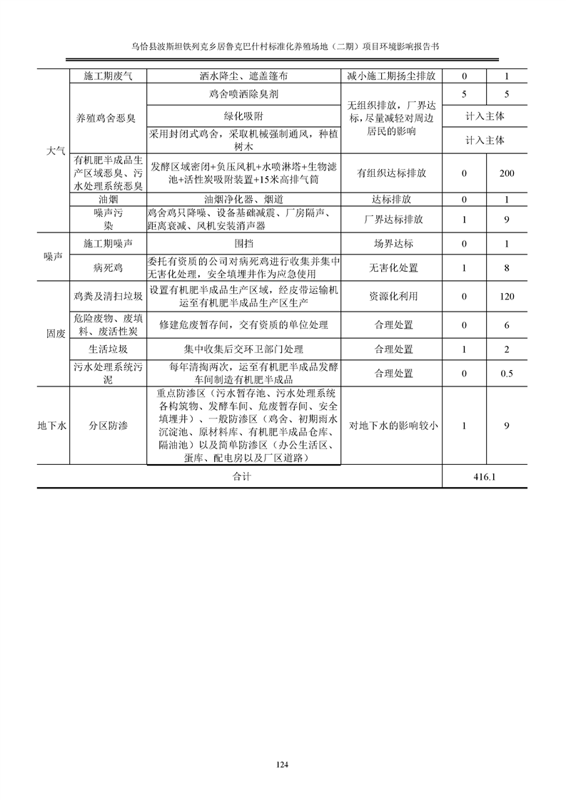
乌恰县波斯坦铁列克乡居鲁克巴什村标准化养殖场地项目环境影响报告书(征求意见稿)
| 索 引 号 | 24K458996/2022-00313 | 主题分类 | |
| 发布机构 | 克州生态环境局乌恰县分局 | 发布日期 | 2022-03-01 18:57 |
| 名 称 | |||
| 文 号 | 〔〕号 | 有 效 性 | |
| 来 源 | 克州生态环境局乌恰县分局 | ||



















































































































































解读文章
| 索 引 号 | 24K458996/2022-00313 | 主题分类 | |
| 发布机构 | 克州生态环境局乌恰县分局 | 发布日期 | 2022-03-01 18:57 |
| 名 称 | |||
| 文 号 | 〔〕号 | 有 效 性 | |
| 来 源 | 克州生态环境局乌恰县分局 | ||


















































































































































