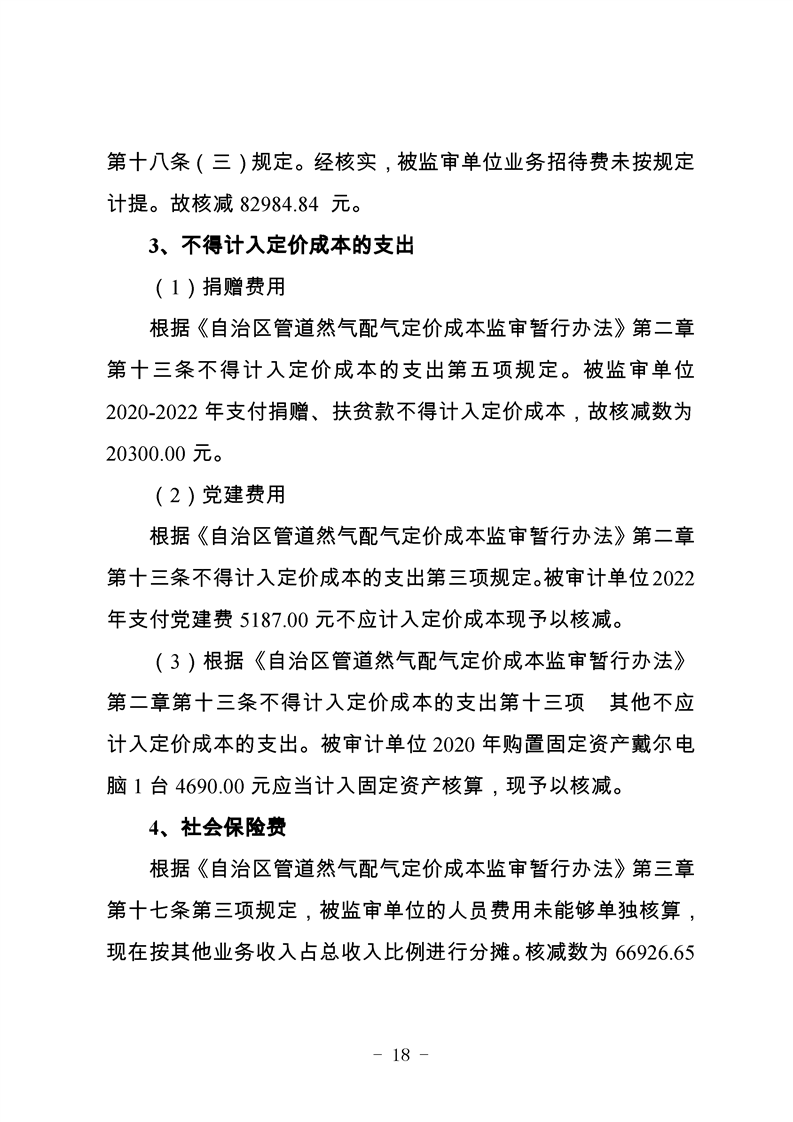
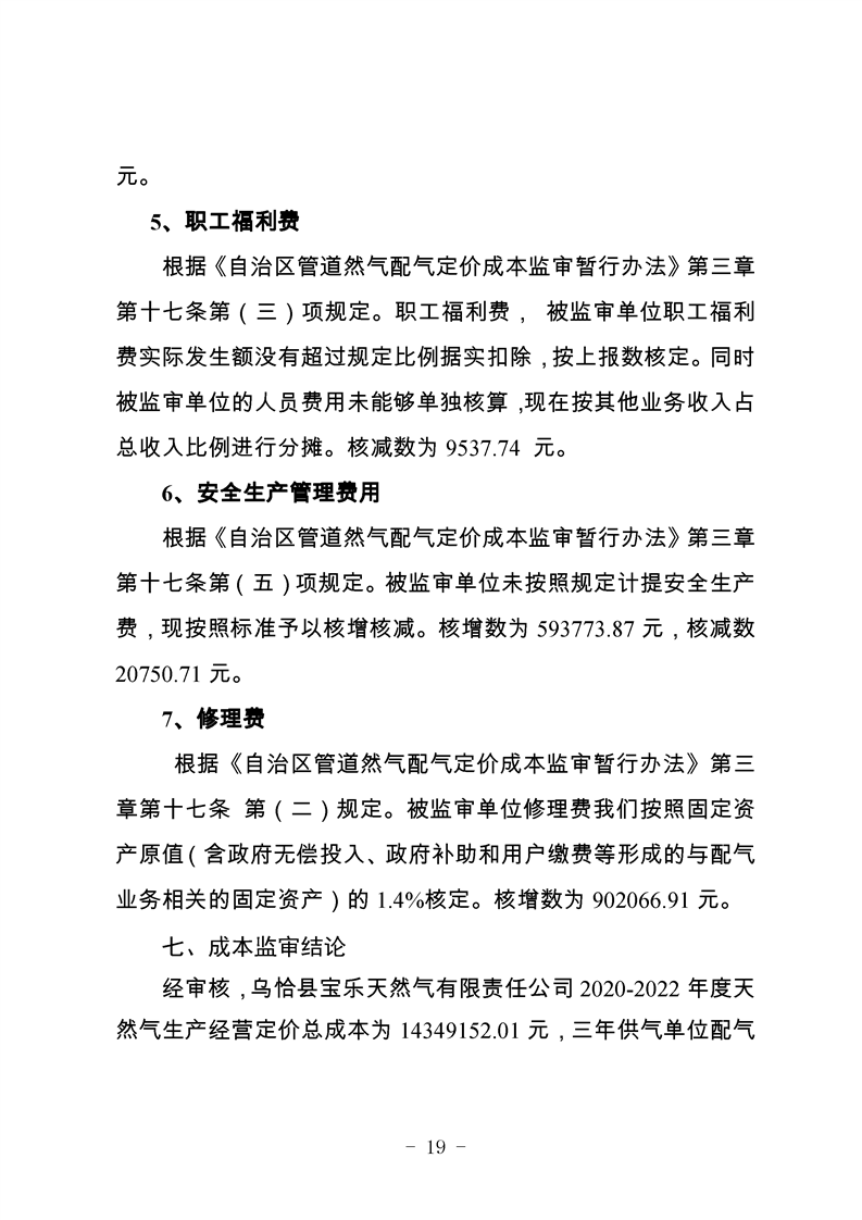
乌恰县天然气配气价格及销售价格调整方案公告
| 索 引 号 | K45899617/2023-01832 | 主题分类 | |
| 发布机构 | 乌恰县发改委 | 发布日期 | 2023-08-30 12:09 |
| 名 称 | |||
| 文 号 | 〔〕号 | 有 效 性 | |
| 来 源 | 乌恰县发改委 | ||























解读文章
| 索 引 号 | K45899617/2023-01832 | 主题分类 | |
| 发布机构 | 乌恰县发改委 | 发布日期 | 2023-08-30 12:09 |
| 名 称 | |||
| 文 号 | 〔〕号 | 有 效 性 | |
| 来 源 | 乌恰县发改委 | ||






















