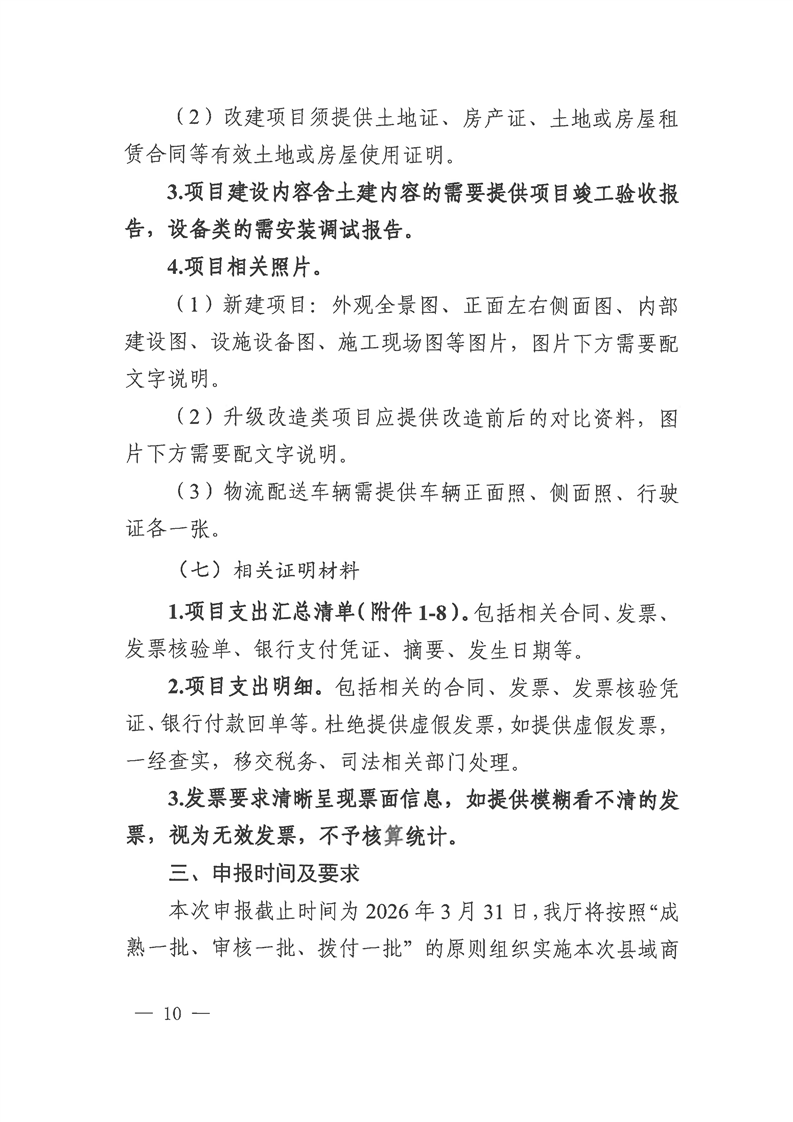
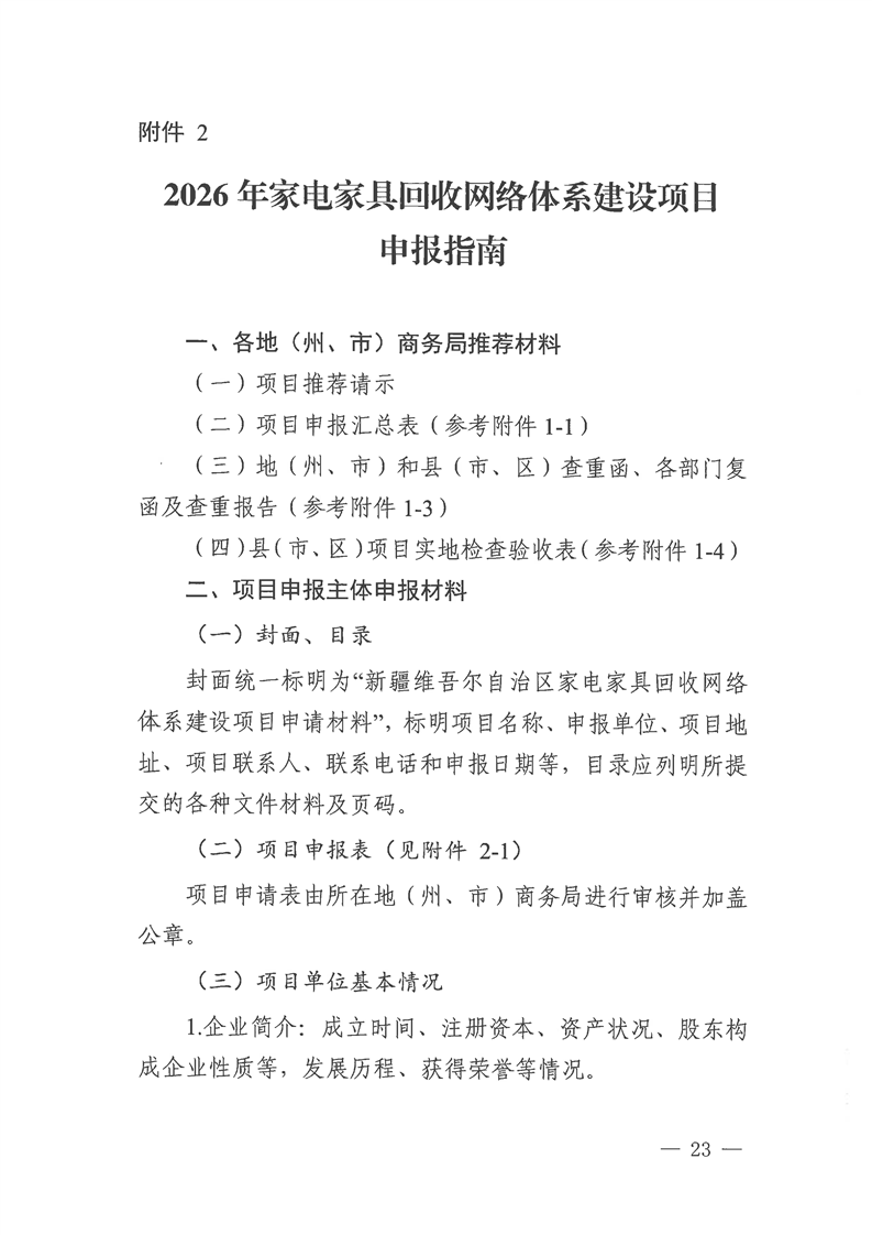
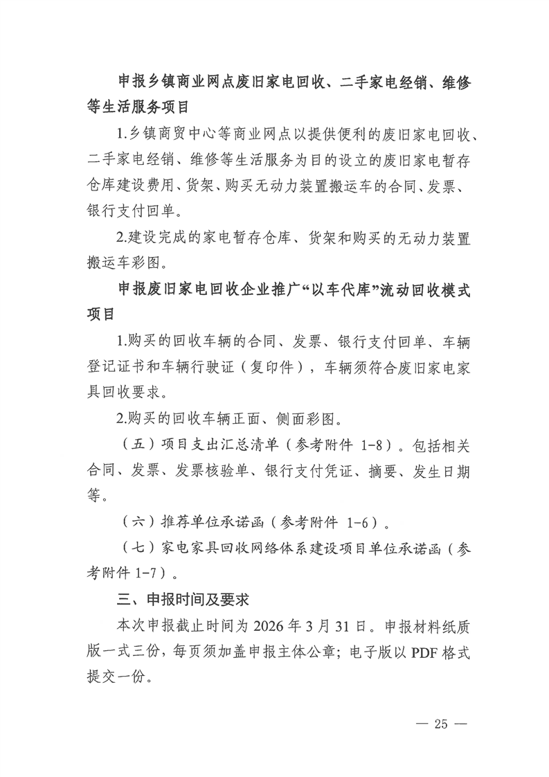
关于开展2026年县域商业建设行动项目申报工作的通知
| 索 引 号 | K45899617/2026-00169 | 主题分类 | |
| 发布机构 | 乌恰县商务科技和工业信息化局 | 发布日期 | 2026-01-21 17:05 |
| 名 称 | |||
| 文 号 | 〔〕号 | 有 效 性 | |
| 来 源 | 乌恰县商务科技和工业信息化局 | ||
解读文章
| 索 引 号 | K45899617/2026-00169 | 主题分类 | |
| 发布机构 | 乌恰县商务科技和工业信息化局 | 发布日期 | 2026-01-21 17:05 |
| 名 称 | |||
| 文 号 | 〔〕号 | 有 效 性 | |
| 来 源 | 乌恰县商务科技和工业信息化局 | ||


























