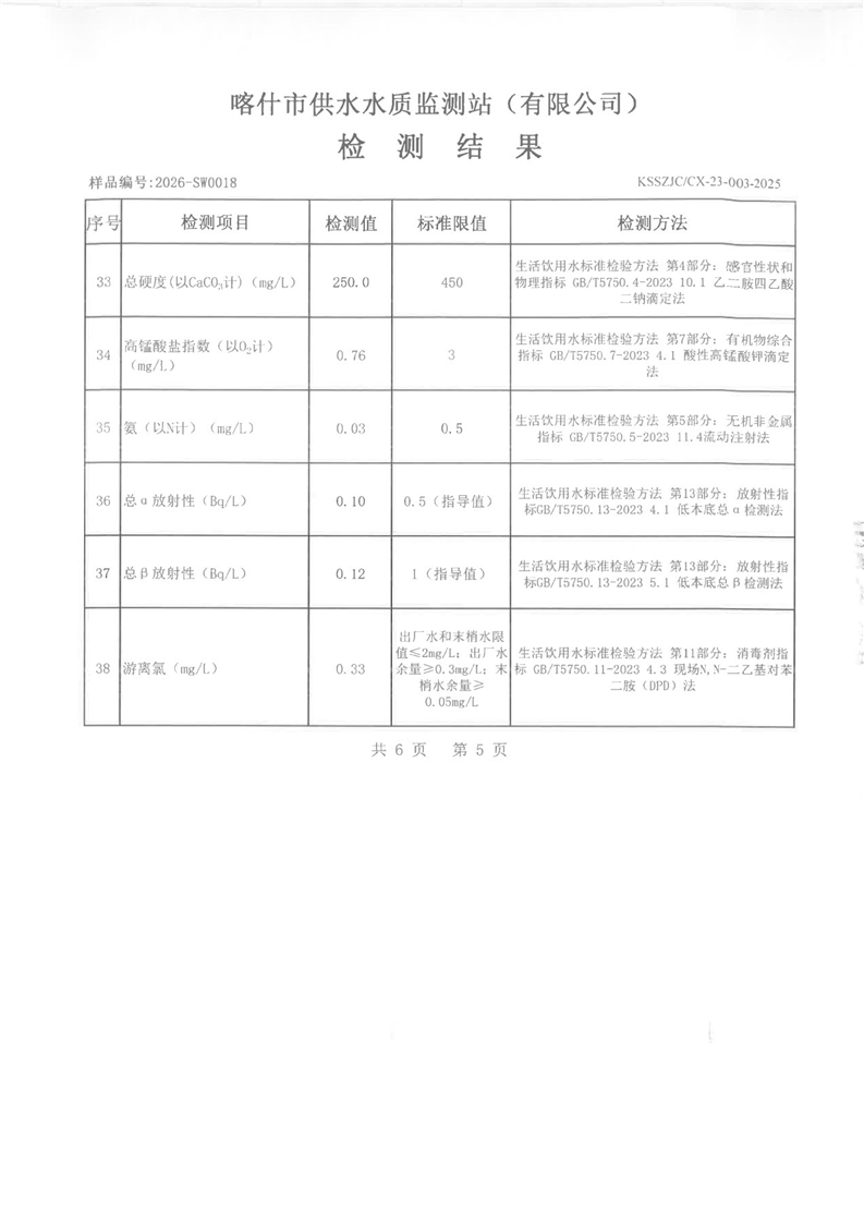
乌恰县2016年1月水质检测报告
| 索 引 号 | K45899617/2026-00297 | 主题分类 | |
| 发布机构 | 乌恰县住房和城乡建设局 | 发布日期 | 2026-02-05 17:28 |
| 名 称 | |||
| 文 号 | 〔〕号 | 有 效 性 | |
| 来 源 | 乌恰县住房和城乡建设局 | ||























解读文章
| 索 引 号 | K45899617/2026-00297 | 主题分类 | |
| 发布机构 | 乌恰县住房和城乡建设局 | 发布日期 | 2026-02-05 17:28 |
| 名 称 | |||
| 文 号 | 〔〕号 | 有 效 性 | |
| 来 源 | 乌恰县住房和城乡建设局 | ||






















