政务新媒体矩阵
|
手机版
|
繁体
|
中国政府网
|
新疆政府网
|
克州政府网
|
网站无障碍
|
登录
|
注册
导航切换
首页
概况
乌恰县概况
历史沿革
行政区划
自然地理
本地旅游
发展规划
政府
县长
木塔力甫·塞衣皮
常务副县长
薛理升
副县长
王奇
阿布都外力·阿不来提
徐凯
石强
阿斯亚·吐尔逊
买买提·克力木
政务公开
领导信息
财政预决算
政府工作报告
文件
失效废止文件
人事任免
政府采购
人大建议
政协提案
权责清单
招投标公告
政务服务
统一身份认证
政务服务“好差评”
统一事项服务
统一咨询投诉
统一支付平台
公共服务事项清单
最多跑一次事项清单
便民服务
互动
县长信箱
调查征集
在线访谈
热点问答
数据
统计公报
月度经济数据
网站地图
当前位置:
首页
>
政务公开
>
住建局
>
水、暖、气服务
> 正文
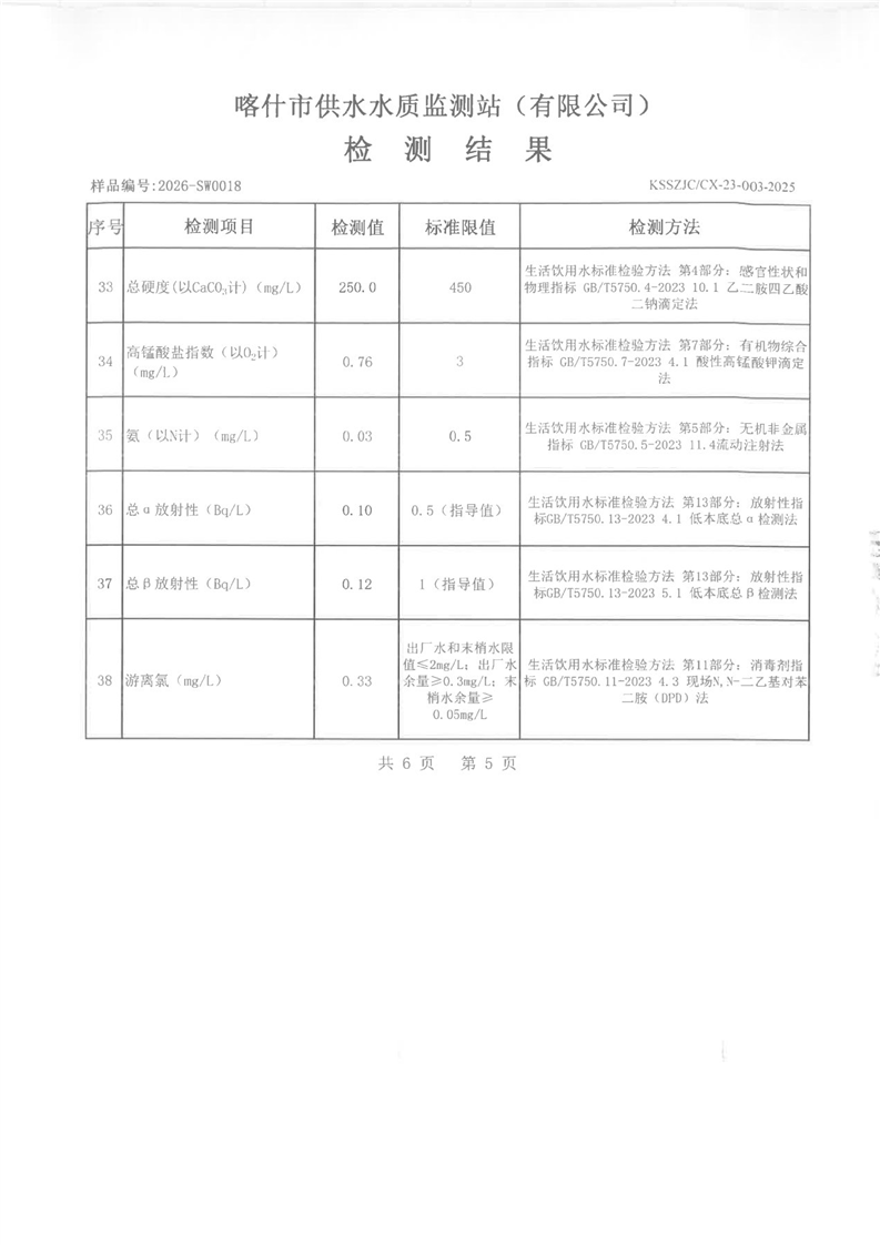
乌恰县2026年1月水质检测报告
索 引 号
K45899617/2026-00593
主题分类
发布机构
乌恰县人民政府
发布日期
2026-04-03 12:58
名 称
乌恰县2026年1月水质检测报告
文 号
〔〕号
有 效 性
来 源
解读文章
县 市
媒 体
国家部委局
省区市政府
区政府部门
地州市政府
阿图什市
阿克陶县
乌恰县
阿合奇县
人民网
新华网
天山网
人社部
工业和信息化部
商务部
住房和城乡建设部
科学技术部
教育部
交通运输部
农业农村部
自然资源部
民政部
公安部
财政部
水利部
卫生健康委员会
司法部
国家体育总局
外汇管理局
文物局
海洋局
发展和改革委员会
民族事务委员会
国有资产监督管理委员会
国家税务总局
生态环境部
国家市场监督管理总局
广播电视总局
中国民用航空局
中国气象局
海关总署
机关事务管理局
审计署
中医药管理局
北京
上海
天津
重庆
江苏
山东
浙江
安徽
福建
江西
广东
广西
湖北
湖南
河南
黑龙江
吉林
辽宁
内蒙古自治区
河北
山西
四川
贵州
云南
海南
西藏
陕西
甘肃
宁夏
青海
新疆
台湾
香港
澳门
人社厅
财政厅
公安厅
住建厅
自然资源厅
水利厅
农业农村厅
商务厅
教育厅
发改委
工业和信息化厅
应急管理厅
市场监督管理局
统计局
乌鲁木齐海关
乌鲁木齐市
伊犁哈萨克自治州
塔城地区
阿勒泰地区
克拉玛依市
博尔塔拉蒙古自治州
昌吉回族自治州
哈密市
吐鲁番市
巴音郭楞蒙古自治州
阿克苏地区
克孜勒苏柯尔克孜自治州
喀什地区
和田地区